北京大学第三医院呼吸与危重症医学科是集医疗、科研、教学为一体的具有国内先进水平的学科。2012年入选国家临床重点专科建设项目,2018年被评定为“国家PCCM规范化建设三级医院优秀单位”。
科室设置包括普通病房(60张床位)、MICU/RICU(26张床位)、门诊、肺功能室、支气管镜室、睡眠呼吸监测室、雾化治疗室、实验室、药物临床试验呼吸专业等。学科专业组设置完善,其中慢阻肺和慢性气道疾病、感染、呼吸危重症、睡眠呼吸疾病、呼吸内镜、肺功能与呼吸生理等专业优势明显。开设了慢阻肺、哮喘、戒烟、肺癌、睡眠呼吸疾病、肺间质病、肺血管病、胸部疑难疾病会诊等专业门诊和特色门诊;开展肺结节和早期肺癌诊疗、哮喘和过敏疾病、间质性肺疾病MDT;成立变应性支气管肺曲霉病及原发性纤毛运动障碍罕见病诊疗团队。科室年门诊量超过10万人次,普通病房出院患者近2000例/年,MICU/RICU收治危重症患者超过600例/年。医疗服务能力获得同行和患者认可,在北京大学医学部中国最佳专科排名中位于第8名,在北京市二级以上医院DRGs评价专科排名中位于前3名。学科在急性呼吸道传染病疫情防控工作中发挥了重要作用,尤其在抗击SARS(2003年)、甲型流感(2009年)、新冠肺炎(2020年)工作中,多名专家入选全国和北京市专家组,参加国家医疗队,参与国家卫健委方针政策、诊疗方案的制定和患者会诊工作。
呼吸与危重症医学科是博士学位授予点、临床医学博士后流动站。多位专家在国家级学术团体任副主任委员、秘书长、常委、委员及学组委员等。现有博士生导师5人,硕士生导师10人;累计毕业博士50多名,硕士50多名;在读博士生17人,在读硕士生11人。每年培养来自全国各地的进修医师20余名。
我科作为全国首批PCCM专科医师专项规范化进修(专修)基地及肺功能、睡眠医学、呼吸治疗、RICU/MICU、呼吸介入单项规范化进修(单修)基地,将按照PCCM专科医师规范化进修的规章制度进行招生、培训和考核。
一、 课程类型
(一)专修课程
1、招收对象
(1)完成内科住院医师规范化培训并取得合格证书,拟从事 PCCM 专科临床工作的医师。
(2)具备初级及以上医学专业技术资格,需要参加 PCCM 专科医师规范化进修的医师 。
2、招收人数:5人
3、进修期限:12个月
4、培训目标
(1)系统掌握呼吸与危重症医学的理论和临床知识,充分了解国内外专业新进展。
(2)通过专修培训,具备较丰富的临床经验和较强的临床思维能力,熟练掌握呼吸与危重症医学的临床技能,能独立完成呼吸与危重症医学的临床医疗工作。
(3)掌握临床研究方法,结合临床工作实践,发表临床研究论文。
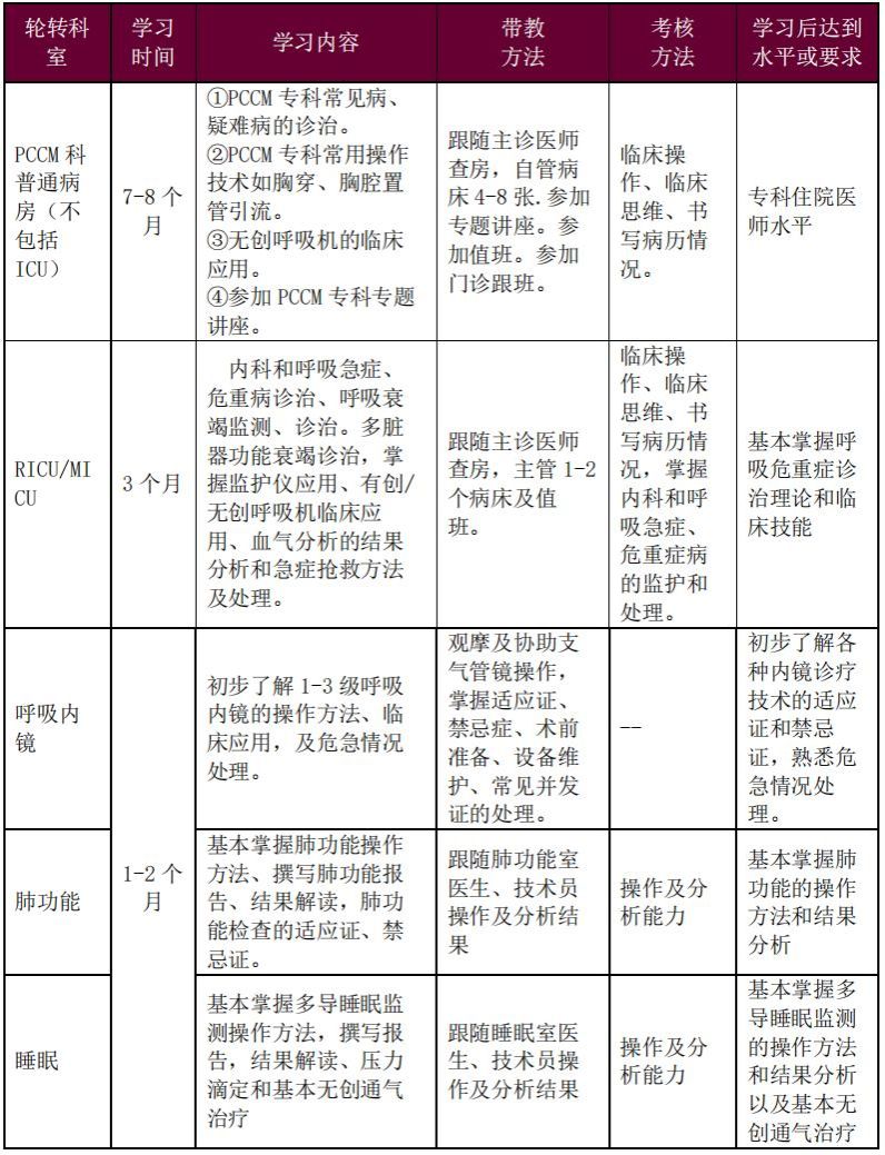
5、轮转安排:专修期间在上级医师指导下参与病房住院患者管理和值班。专修医师轮转范围和时间为普通病房7-8个月、重症监护病房4个月、肺功能室、气管镜室及睡眠室各1-2个月。轮转由教学秘书、住院总医师根据专修要求和基地工作具体统筹安排。
6、培训方案

7.教学形式
(1)每周例行讲座:每周二中午专修医师、专培医师讲座;每周一次英文文献学习。
(2)每周例行病例讨论:周三科室大查房;周四下午教学查房;周五胸部影像讨论会、肺结节MDT。
(3)学术会议和学习班均优先对专修医师开放。
8.教学内容:包括呼吸与危重症医学科知识及操作。
(二)单修课程
1.肺功能单修班
(1)招收对象:拟学习和从事肺功能检查的人员;有医师、护士或技师的执业证书并具备 1 年或以上内科或肺功能室工作经验。
(2)招收人数: 5人。
(3)进修时间:3个月。
(4)培训目标:通过系统的理论知识和技能培训,掌握肺功能检查的基础知识、肺功能指标的意义和临床应用、操作技能、仪器维护与管理,并参与一定数量的肺功能检查工作。
(5)教学形式:理论授课加手把手带教。
2.介入呼吸病学单修班
(1)招收对象:满足下列条件任意一项并自愿参加介入呼吸病学单修培训的医师: 已从事呼吸与危重症医学临床工作 1 年或以上,拟从事介入呼吸病
学临床工作的医师; 已具有一定呼吸内镜诊疗操作经验,需要进一步整体提升专业技能和水平的医师。
(2)招收人数:医师5人。
(3)进修时间:3个月。
(4)培训目标:通过全面、系统、严格的理论知识和操作技能培训,掌握并能够独立完成三级呼吸内镜诊疗技术。
(5)教学形式:理论学习加手把手带教。对需接受介入呼吸病诊疗操作的住院病人的病情判断与处理,在带教老师指导下独立完成病情评估,制定介入诊疗计划;参与介入呼吸病诊疗中心的值班与备班;在带教老师督导下完成介入诊疗技术的规定操作数量。参与教学查房及术前讨论、影像、病理等讨论会。
3.RICU/MICU单修班
(1)招收对象:完成内科系统轮转,并且具备普通呼吸病房工作 1 年或以上经验的医师。
(2)招收人数:医师5人
(3)进修时间:6个月。
(4)培训目标:通过系统的理论知识和临床技能培训,掌握 MICU/RICU 的基础知识、掌握 MICU/RICU 相关的临床操作并参与一定数量的临床工作。
(5)教学形式:理论学习加手把手带教。6个月内系统管理危重患者至少 25 例;参与夜班值班。完成床旁支气管镜(10 例)、气管插管(5 例)、无创通气(10 例)、有创通气(20例)、中心静脉插管 (8 例)、经皮气管切开(3 例)等操作。掌握 ICU 床旁超声技术。
4.呼吸治疗单修班
(1)招收对象:热爱呼吸治疗专业,愿意在此领域深造学习,并满足下列条件中的任意一项: 具有 2 年或以上 ICU 工作经验的专科护士或医生;具有本科或本科以上学历的专科护士或医生;正规高等医学院校的应届或往届呼吸治疗专业毕业生。
(2)招收人数: 5人。
(3)进修时间:6个月。
(4)培训目标:通过系统的理论知识和临床技能培训,掌握呼吸治疗的基础知识、掌握呼吸治疗相关的临床操作并参与一定数量的临床工作。
(5)教学形式:理论学习,独立管床,与医生共同制定呼吸治疗计划;参与夜班值班;6 个月内系统管理患者至少 25 例,完成课程要求相关操作例数。
5.睡眠医学单修班
(1)招收对象:满足下列条件任意一项并自愿参与睡眠医学单修的医师:完成内科住院医师规范化培训并取得合格证书,需要进一步整体提升睡眠医学专业水平的医师;已在呼吸与危重症医学科专业工作,具备中级及以上医学专业技术资格,需要参加睡眠医学单修进行睡眠医学培训的医师;自愿参加睡眠医学单修规范化培训的技术员和护士。
(2)招收人数:医师5人,技师/护士5人。
(3)进修时间:3个月
(4)培训目标:通过系统的理论知识和临床技能培训,使睡眠医学单修医师成长为具有较高素质的、合格的呼吸与危重症医学专科医师,能够独立完成睡眠呼吸障碍疾病的临床诊疗工作。
(5)教学形式:理论学习加手把手带教,参与夜间睡眠检查操作及数据分析,参与睡眠医学学习班和学术交流。
二、报名时间
开放报名时间为2023.7.27-2023.8.10
通知时间8月19日
请务必按时完成此网上报名步骤,后续无法补报。
三、报名方式
请根据各专修、单修班介绍,在相应网址在线报名,登录PCCM专修单修信息管理平台,http://zxdx.hxylt.org.cn/ 请在电脑端使用推荐的浏览器:Google chrome、360浏览器(极速模式)、QQ浏览器(极速模式),如果浏览器以前登录过平台,登录后可先使用Ctrl+F5组合键清理页面缓存,再开始使用。按“学员”身份注册后查看招生信息后报名。
注意:需同时于北医三院教育处报名(北医三院官网(专业版)--—进修报名板块),按教育处要求时间报到。
四、进修费用
6月制6000元,3月制4000元。我院提供进修人员的工作服,不提供餐饮和住宿。
五、联系方式
孙老师 15652930820