关于高血压
你应该知道的一些小常识
急诊科 张树知
一
什么叫高血压?如何测量血压?
根据最新《中国高血压防治指南》,高血压定义为在未使用降压药物的情况下,有3次诊室血压值均高于正常,即诊室收缩压(俗称高压)≥140mmHg和或舒张压(俗称低压)≥90mmHg,而且这三次测量不在同一天内。
测量血压方法如下:

二
得了高血压,是不是就注定终生服用降压药?
生活中,很多人因为担心自己一但诊断为高血压,就需要终身服药,所以讳疾忌医,还常常会用“即使血压高也没有不舒服”、“长期服药对身体不好”之类的话安慰自己,我们前面讲到过高血压会对全身的靶器官造成不同程度的损害,所有这种做法是非常不可取的。那么,还有人会问,是不是诊断了高血压,就需要终身服药呢,答案当然是否定的。
因为高血压分为原发性高血压和继发性高血压。
1
继发性高血压是病因明确的高血压,继发性高血压病因包括肾实质性高血压(如急、慢性肾小球肾炎、多囊肾等)、肾血管性高血压(肾动脉狭窄),原发性醛固酮增多症、嗜铬细胞瘤/副神经节瘤、阻塞性睡眠呼吸暂停综合征(OSAS)、库欣综合征(CS)、药物性高血压等,当继发性高血压的原发性疾病治愈后,大部分患者血压会逐渐下降,直至血压正常,这一过程中可以逐渐减少降压药物直至停药。
2
当不能发现导致血压升高的确切病因时,则称为原发性高血压。根据2020年《国际高血压协会国际高血压指南》,原发性高血压根据血压水平分为1、2级(表1)。根据其心血管危险因素和疾病史进行危险分层,可分为低危、中危、高危(表2)。
低危患者
可对患者进行3~6个月的生活方式干预(饮食、运动、控制体重、戒烟限酒等),如血压仍不达标,可开始药物治疗;
中危患者
可观察数周,评估靶器官损害情况,改善生活方式,如血压仍不达标,则应开始药物治疗;
高危患者
应及时启动降压药物治疗; 开始启动药物治疗后,应坚持长期治疗。

表2.血压升高患者心血管风险水平分层



三
高血压的影响因素都有哪些?
高血压是一个多基因病,发病机制比较复杂,有遗传因素,也有生活方式因素。常见导致高血压的不健康生活习惯包括:钠摄入多(口味重)、长期大量饮酒、肥胖及作息不规律等。有些人的生活方式很难改变,而即使改变了生活方式,遗传也无法改变。所以,高血压一旦出现,往往就会终身患病。高血压不同于肺炎、胃溃疡等疾病,用药治疗一段时间就能治愈停药。高血压的治疗,除了调整生活方式以外,药物仍是最主要的措施。高血压不能治愈,只能终身用药治疗。

四
长期服用降压药,会不会对身体造成损害?
目前临床使用的降压药大体上分为六类,包括钙通道阻滞剂(CCB)、血管紧张素转化酶抑制剂(ACEI)、血管紧张素受体拮抗剂(ARB)、利尿剂和β受体阻滞剂、α受体阻断剂,其中前五类是一线药物。不可否认,任何药物都有副作用,比如利尿剂可致低钾、ACEI类致干咳、短效CCB类致牙龈增生等。但这些降压药物的常见不良反应多是较轻微、可防、可控的,少见文献有报导造成不可逆的肝、肾等器官的损害。新上市的降压药已经将药物的副作用控制在最小的限度,而且临床上推荐小剂量联合用药,既增加疗效,又减少副作用。只要选择好的降压药,按说明正规用药,即使终身使用降压药对身体也没有大的伤害。

五
是否可以用保健品代替降压药物?
随着生活水平的提高,保健品已成为百姓养生保健中重要的一部分,于是保健品蜂拥而上,种类五花八门。一些不良商家在宣传产品的时候更将产品说得神乎其神,号称可以治疗各种疾病。其实,这样说只是在混淆药品和保健品的概念。保健品是指具有特定保健功能或者以补充维生素、矿物质为目的食品,它不以治疗疾病为目的。药品批号是“药准字”,具有治疗作用。而保健品的批号是“健字号”,可以改进人体的环境,但并不能替代药品的治疗作用。因此,不能用保健品代替降压药物。
六
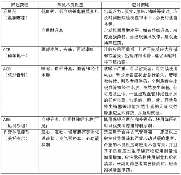
常见降压药物的不良反应及对策?
许多降压药物的不良反应是可耐受、可预防的,如出现不能耐受或严重的不良反应,建议更换其他降压药。常见降压药物的不良反应与应对策略如下(表3)。
表3.常见降压药物的不良反应与应对策略

七
降压药物是否需要定期更换?
在临床诊疗过程中,常常会有患者询问,我的降压药物服用了很长时间,会不会产生耐药性,要不要定期换换降压药呢?其实,所谓的耐药性,就是在药物治疗的过程中疗效逐渐下降这种现象,一般来说治疗高血压的药物没有耐药性,有的人在服药的时候疗效不好,可能是其它原因造成的,比如气温、其它药物或食物,以及一些疾病的影响。如果患者口服药物疗效很好,又没有明显的副作用,就可以长期服用,不需要定期更换。定期更换药物可能会造成血压的波动,反而对病情不利。
最后,除了规范服用降压药物和监测血压外,切不可忘了保持健康的生活方式。生活方式干预在任何时候对任何高血压患者都是合理、有效的治疗,其目的是降低血压、控制其他危险因素和临床情况。
具体建议如下:
1.减少钠盐摄入,合理膳食
减少烹调用盐、调味品、腌制品,饮食以水果、蔬菜、低脂奶制品、富含食用纤维的全谷物、植物来源的蛋白质为主,减少饱和脂肪和胆固醇摄入。

2.控制体重
超重和肥胖不仅是高血压发病的危险因素,同时也是冠心病和脑卒中发病的独立危险因素。推荐将体重维持在健康范围内(BMI:18. 5~23. 9kg/m 2),男性腰围 <90cm,女性 <85cm),建议所有超重和肥胖患者减重。

3.戒烟限酒
吸烟是动脉粥样硬化,冠心病,脑卒中的危险因素。烟叶中尼古丁成分会使血压一过性升高。长期大量吸烟促进大动脉粥样硬化,小动脉内膜逐渐增厚,使整个血管逐渐硬化。中度以上的饮酒被公认为是高血压的危险因素。血压水平及高血压患病率与各种饮酒剂量是正相关,随饮酒量的增加而升高。因此,高血压患者应该戒烟限酒。


4.提倡规律的有氧运动
运动可以改善血压水平,建议每天进行30~40分钟的中等强度运动。研究显示,有氧运动平均降低收缩压3.84mmHg,舒张压 2.58mmHg,心血管疾病高危患者运动前需进行评估。

5.减轻精神压力,保持心理平衡
不良情绪可对血压产生较明显的影响,喜、怒、忧、思、悲、恐、惊等均可不同程度的升高血压。生活节奏过快、压力过大也是血压升高的常见诱因。因此,高血压患者应努力保持宽松、平和、乐观的健康心态。
