首先,先提出一个问题,“什么疾病最可怕?”可能很多人都会说是癌症。确实,绝大多数人都会谈“癌”色变。
当今世界,尽管针对恶性肿瘤的治疗手段不断改进,但是其发病率和死亡率始终居高不下,严重威胁着人类的健康。恶性肿瘤的早期发现、早期诊断、早期治疗是提高治愈率、改善患者预后的关键。肿瘤标志物在肿瘤的筛查、诊断、鉴别诊断、预后判断和复发监测中具有重要价值。
什么是肿瘤标志物呢?
肿瘤标志物是指在恶性肿瘤发生和增殖过程中,由肿瘤细胞合成分泌或由机体对肿瘤细胞反应而异常产生或升高的一类物质,可反映肿瘤的存在和生长。肿瘤标志物包括蛋白质、激素、酶、癌基因等。肿瘤标志物并非只有肿瘤细胞才能产生,因此并非肿瘤患者所特有,正常人或者某些良性疾病患者也可能存在肿瘤标志物。值得注意的是由于个体差异的原因,不是所有的肿瘤患者肿瘤标志物都升高。
什么标本可以检测肿瘤标志物?
血液、体液、细胞或组织中都可能检测到肿瘤标志物。
肿瘤标志物的“能”与“不能”
肿瘤标志物能辅助诊断可疑的肿瘤;能对肿瘤进行定位;能判断肿瘤治疗效果;能监测肿瘤是否复发;能评估预后。
肿瘤标志物不能涵盖所有的肿瘤类型;不能因肿瘤标志物升高而确诊肿瘤;不能因为肿瘤标志物正常而排除肿瘤。
总而言之,肿瘤标志物异常不等于肿瘤,还需要结合临床症状、影像学等其他检查综合判断。
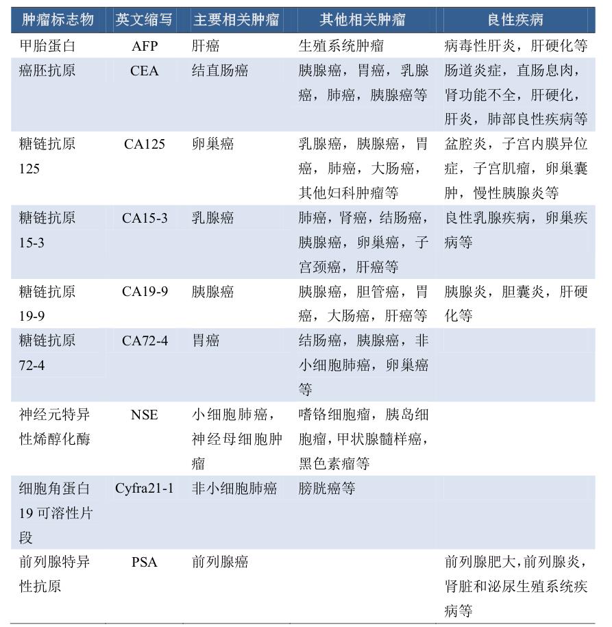
常见的肿瘤标志物都有哪些?

肿瘤标志的联合检测意义更大!
常见肿瘤的标志物联合检测见下表。

最后,以一首口诀来总结肿瘤标志物:
肿标高,莫惊慌,良性恶性均增高;
动态监测来预警,联合检测意义大。