通知公告

当前位置: 首页 > 通知公告 > 正文

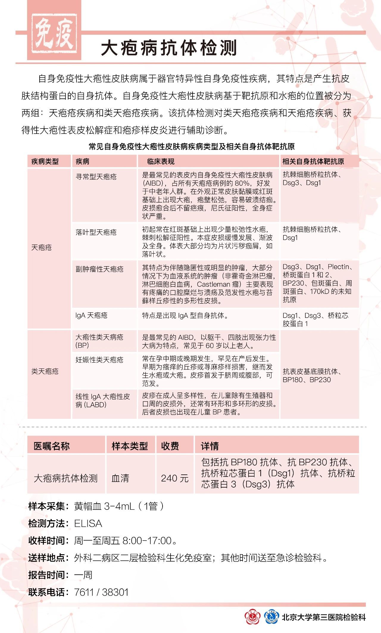
检验科新开展项目介绍:大疱病抗体检测

发布时间:2023-09-30    点击数:

北医三院检验科免疫组已开展新项目“大疱病抗体检测”,下图为详细介绍。


分享

地址:北京海淀区花园北路49号    邮编:100191

联系电话:010-82266699     E-mail:bysy@bjmu.edu.cn

Copyright © 2022 北京大学第三医院    京ICP备05082115号-2