通知公告

当前位置: 首页 > 通知公告 > 正文

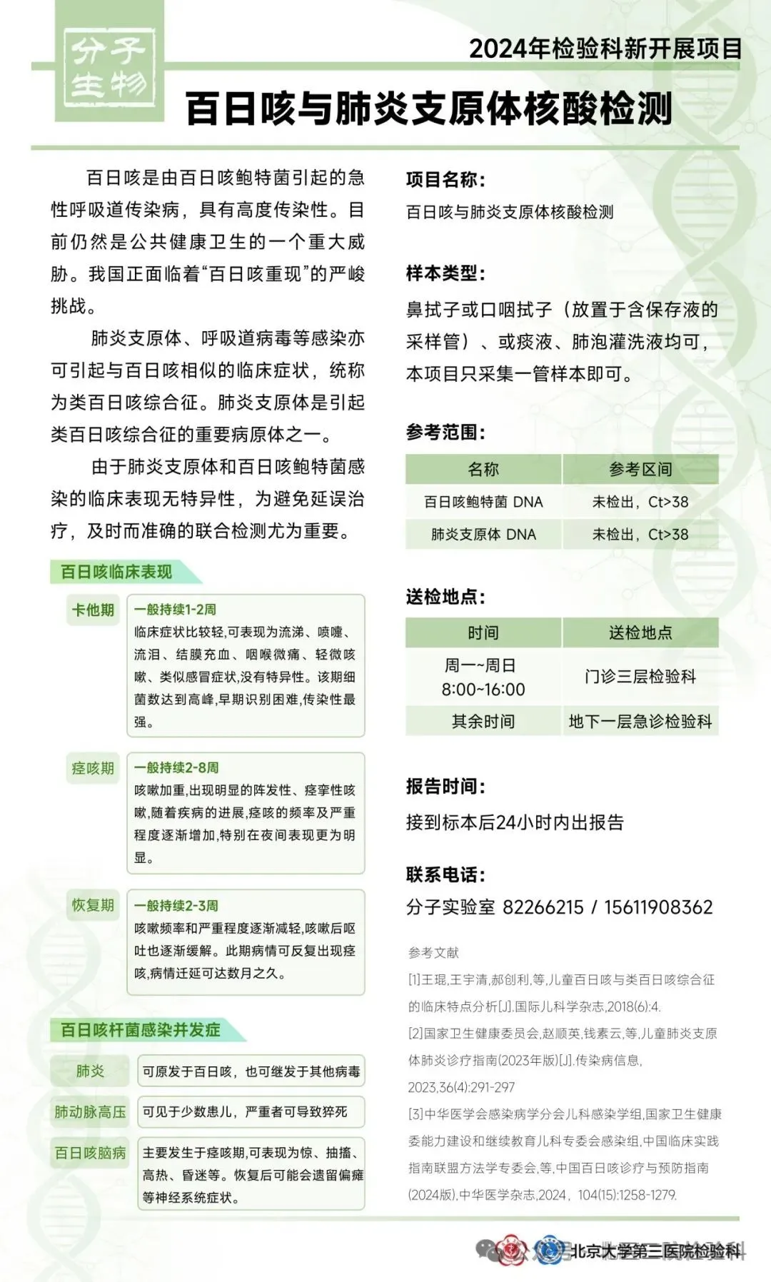
检验科新开展项目介绍:百日咳与肺炎支原体核酸检测

发布时间:2024-11-02    点击数:

北医三院检验科已开展新项目:百日咳与肺炎支原体核酸检测,下图为详细介绍。



分享

地址:北京海淀区花园北路49号    邮编:100191

联系电话:010-82266699     E-mail:bysy@bjmu.edu.cn

Copyright © 2022 北京大学第三医院    京ICP备05082115号-2