出院服务

当前位置: 首页 > 出院服务 > 复诊须知

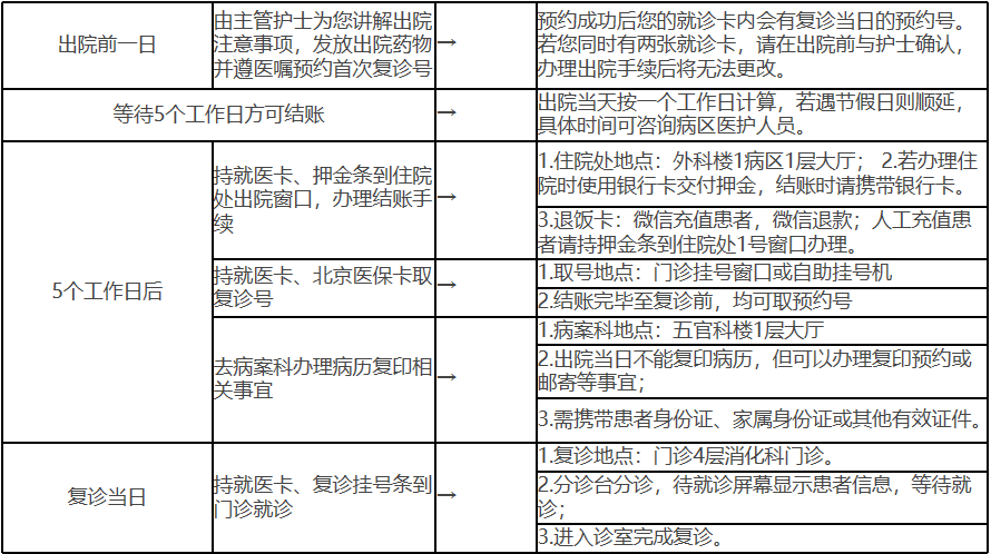
出院预约复诊流程(医保患者)2023版

发布时间:2023-03-06    点击数:

 

尊敬的患者,您好!为了您能顺利办理出院手续及进行术后首次复查,请您认真阅读此出院复查流程,顺利出院并按时复诊,北医三院消化科全体医护人员祝您早日康复!



温馨提示:

1、诊断证明、住院费用明细清单在办理出院手续时领取,请您妥善保存;

2、周末及节假日不能复印病历。您可搜索微信公众号“北医三院服务号”,点击“互动”,选择“病案复印”,点击“快递到家”,并按提示内容填写即可线上办理相关业务。


 

 

分享

地址:北京海淀区花园北路49号    邮编:100191

联系电话:010-82266699     E-mail:bysy@bjmu.edu.cn

Copyright © 2022 北京大学第三医院    京ICP备05082115号-2