回到主页
院内办公OA登录
北京市卫生健康委员会
帮助
首页
科室简介
专家介绍
科室设置
心导管室
心电生理室
心内科病房
超声心动图室
护理团队
心血管临床药理基地
心血管所
心脏康复室
通知公告
心脏病常识
科学研究
教学工作
科室文化
护理园地
出院服务
复诊须知
健康教育
科室特色
ENGLISH
回到主页
院内办公OA登录
北京市卫生健康委员会
帮助
健康教育
当前位置:
首页
>
出院服务
>
健康教育
复诊须知
健康教育
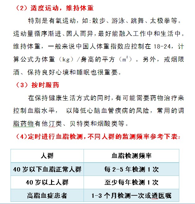
高脂血症患者出院健康教育
发布时间:2021-10-22 点击数:
分享
上一篇:
心力衰竭患者出院健康教育
下一篇:
冠脉介入术后患者出院健康教育
推荐新闻
心血管内科在山东临沂开展义诊和科研交流活动
2024-06-30
北京大学第三医院心内科 心血管疾病介入诊疗技术培训项目2023年学员招生工作
2023-12-06
北京大学第三医院2023年心内科高级研修班招生启事
2023-09-06
凝心聚力,创新奋进——心血管内科“暖心医事”故事会
2023-08-23
北医三院正式启动罕见病-轻链型淀粉样变性心肌病临床研究
2023-07-21
“降脂疫苗”Inclisiran一级预防研究全国首家启动
2023-07-12
世界卫生日——北医三院结构性心脏病团队公益诊疗活动
2023-04-25
金昌晓书记参加心血管内科党支部组织生活会
2023-04-08
地址:北京海淀区花园北路49号 邮编:100191
联系电话:010-82266699
Copyright © 2022 北京大学第三医院
京ICP备05082115号-2