出院服务

当前位置: 首页 > 出院服务 > 健康教育

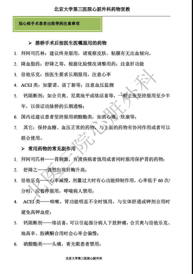
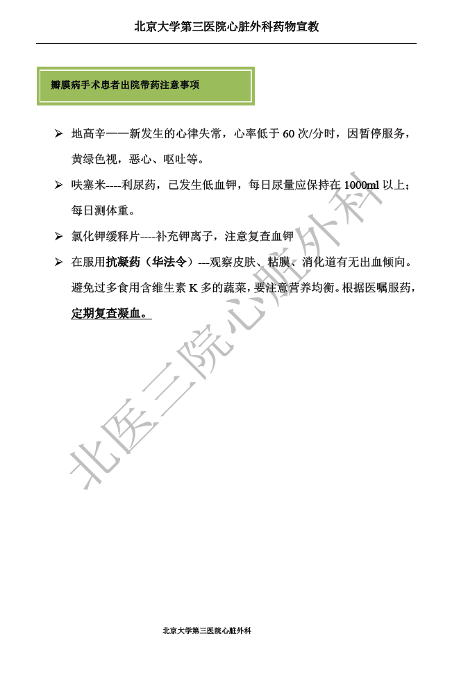
患者出院带药服药攻略

发布时间:2021-09-30    点击数:

患者出院带药服药攻略患者出院带药服药攻略患者出院带药服药攻略

分享

地址:北京海淀区花园北路49号    邮编:100191

联系电话:010-82266699     E-mail:bysy@bjmu.edu.cn

Copyright © 2022 北京大学第三医院    京ICP备05082115号-2