随着生活水平的提高,人们对自身形体的要求越来越高,除饮食调整及健身等方式外,不少人求助于医疗美容技术来减脂塑形。其中,吸脂术是目前最常见也是最为有效的方法,属于一种有创伤减脂手术;而冷冻减脂是近期讨论比较多的一种无创减脂方法。那这两者有什么相同之处又有什么区别呢?
相同之处
吸脂手术和冷冻减脂都是用于减少身体局部脂肪堆积、塑造身体轮廓的方法。
不同之处
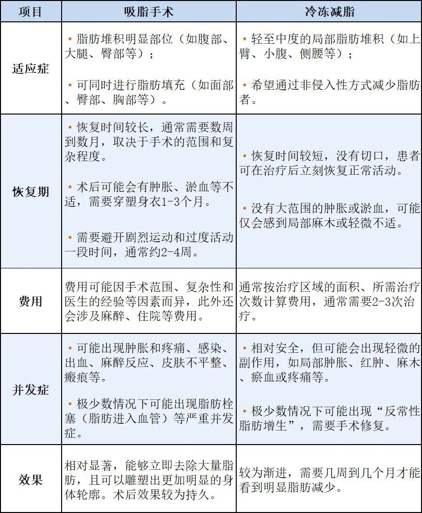
两者在适应症、恢复时间、费用和并发症等方面有显著差异,我们通过表格对比下:

综上,两种减脂方法都有各自适应症及特点,如果您追求快速显著的效果,并且愿意经历长时间的恢复期和承担可能的风险,吸脂手术可能是较好的选择;如果您希望通过非侵入性的方法逐渐减少脂肪,且不想经历长时间的恢复期,冷冻减脂是一个不错的选择。最终选择哪种方法,需要结合您的个人需求以及专业医生综合评估后的专业建议,制定最适合的方案。