教学与科研

当前位置: 首页 > 教学与科研 > 教学工作

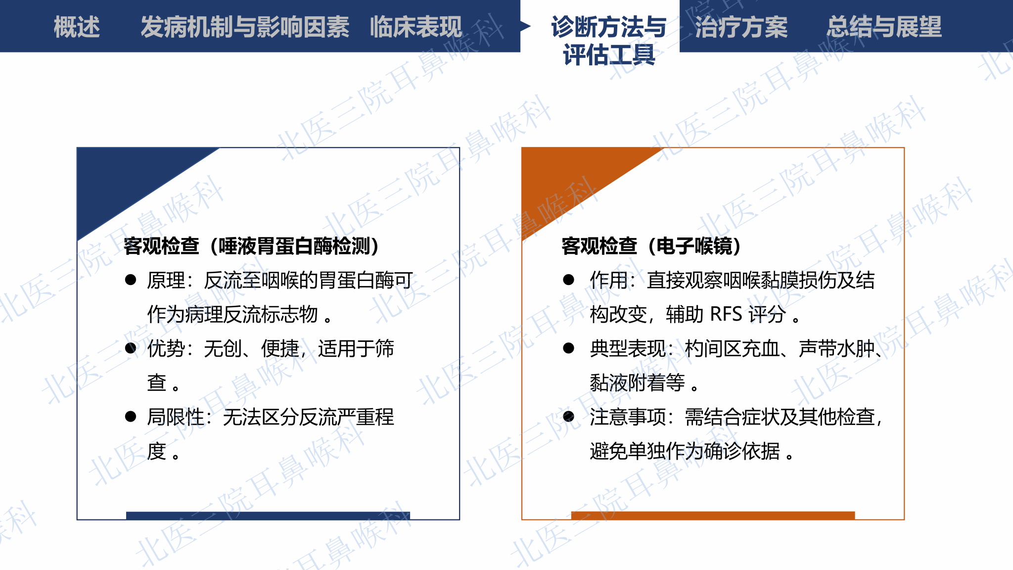
研究生读书报告-咽喉反流性疾病的诊断与治疗

发布时间:2026-01-22    点击数:


分享

地址:北京海淀区花园北路49号    邮编:100191

联系电话:010-82266699     E-mail:bysy@bjmu.edu.cn

Copyright © 2022 北京大学第三医院    京ICP备05082115号-2