患者服务

当前位置: 首页 > 患者服务 > 就医指南

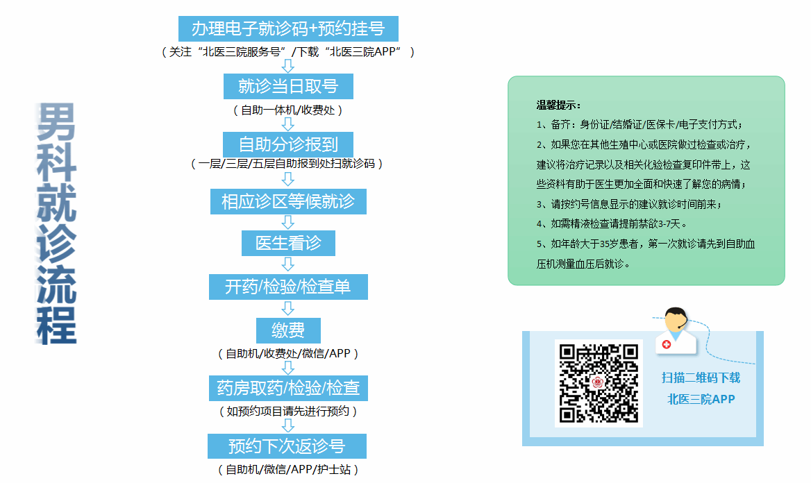
男科患者就诊流程




地址:北京海淀区花园北路49号    邮编:100191

联系电话:010-82266699     E-mail:bysy@bjmu.edu.cn

Copyright © 2022 北京大学第三医院    京ICP备05082115号-2