2025年8月26日,北医三院唐熠达教授、花欣炜研究员,中科院信息工程研究所古晓艳正高级工程师团队依托团队前期搭建的多中心RESCUER(改善心血管病管理质量的注册登记研究)队列,在《柳叶刀》子刊eClinicalMedicine发表题为“Machine Learning-Based Phenotyping and Assessment of Treatment Responses in Heart Failure with Preserved Ejection Fraction”(基于机器学习的射血分数保留型心力衰竭分型及治疗反应评估)的研究论文。

论文截图
该研究旨在基于机器学习方法,构建HFpEF分型模型,识别不同表型患者的临床特征、预后差异及药物响应,为HFpEF的精准分型与个体化治疗提供重要证据。
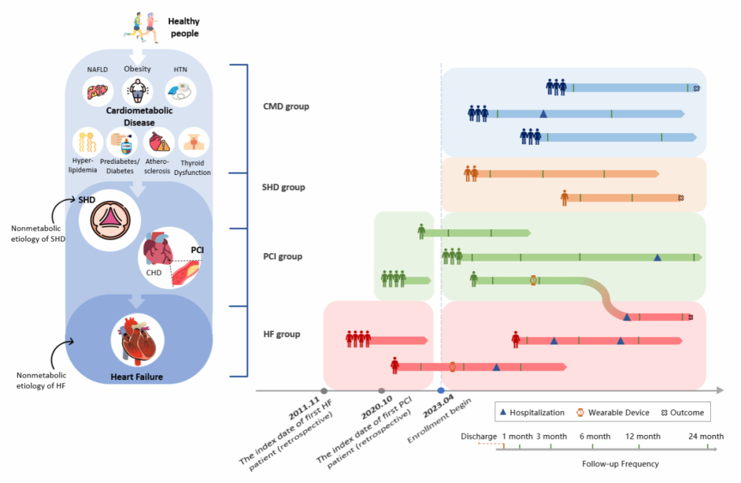
2020年12月起,北医三院开始筹备“改善心血管病管理质量的注册登记研究”的项目(REgiStry-based Cardiovascular qUality improvEment Research,简称RESCUER队列)。此项目是由唐熠达教授牵头、以北医三院为主中心开展的多中心、双向性登记注册研究。
RESCUER队列通过北医三院(主中心)医院信息系统识别前瞻性和回顾性患者。回顾性队列纳入自2011年11月至2023年4月因心血管疾病住院的患者。前瞻性队列始自2023年4月以来因心血管疾病住院的患者群体,并将在出院后2年内进行常规随访。在前瞻性队列中,患者将被分为四组:经皮冠状动脉介入治疗(PCI)组、心力衰竭(HF)组、结构性心脏病(SHD)组和心血管代谢疾病(CMD)组。对于所有患者,一旦入组,将收集基线信息和生物样本(血液、尿液、唾液等),每次随访时将收集预后和相关信息。其他中心与北医三院做相同设置的前瞻性登记注册研究。

RESCUER研究整体设计
截至2025年5月1日,RESCUER队列已完成约2.1万人心血管病队列研究数据库建设,其中前瞻性患者入组7951人,回顾性患者入组1.4万人。
射血分数保留型心力衰竭(HFpEF)是一类具有高度异质性的临床综合征,约占全球心衰患者的50%,近年来HFpEF患病率逐渐上升。然而,传统心衰药物在HFpEF患者中治疗效果有限。尽管近期部分新型药物(如SGLT2抑制剂、非奈利酮等)在随机对照试验中显示其疗效,但其入组标准未能覆盖全部HFpEF患者,因此亟需对HFpEF患者进行分型并探索各亚型药物响应。
研究团队依托前期建立的RESCUER,基于多维度临床变量构建了two-stage DeepCluster模型,将RESCUER心衰回顾性队列的2147例HFpEF患者分为三种表型。即:
亚型1:合并代谢紊乱比例较高,伴有左室肥厚以及收缩和舒张功能障碍,预后最差;
亚型2:以女性为主,房颤比例较高,表现为心房及右心室结构异常,主要为舒张功能障碍;
亚型3:以年轻男性为主,生活方式不健康,血脂异常及肝功能异常比例较高,相对轻症。

two-stage DeepCluster模型

三种亚型特征总结
同时,研究团队发现,常规心衰治疗在全体HFpEF患者中未显示显著获益。然而,在亚型1患者中,使用SGLT2抑制剂可降低55%心衰再住院风险,使用ARNI可降低66%全因死亡风险,且ARNI对全因死亡的疗效在三组表型间存在显著差异。在亚型2患者中,服用钙离子通道拮抗剂可显著降低38%全因死亡风险及42%心衰再住院风险。
最后,研究团队开发的two-stage DeepCluster模型在两个独立外部队列中得到验证,包括TOPCAT临床试验队列及美国密歇根大学医学院心衰队列,进一步确认了模型的稳健性和可推广性。
本研究通过机器学习方法成功识别HFpEF的临床异质性亚型,并探索各亚型药物疗效。研究结果显示,SGLT2抑制剂和ARNI类药物可显著改善HFpEF合并代谢紊乱患者的预后,而钙离子通道拮抗剂则对HFpEF合并房颤患者的预后具有显著获益。上述发现为HFpEF患者的预后管理及精准用药策略提供了新的证据与方向。今后可将此类分型工具纳入常规临床实践,有望优化治疗选择、改善患者预后。
北京大学第三医院唐熠达教授、花欣炜研究员,中国科学院信息工程研究所古晓艳正高级工程师为该文章的共同责任作者,北京大学第三医院李睿博士及中国科学院信息工程研究所博士生刘奕君为文章的共同第一作者。
唐熠达教授团队长期致力于代谢性心血管疾病及心力衰竭的发病机制与治疗策略研究,持续深入探索代谢性因素在心力衰竭发生发展中的作用及其干预途径。近年来,团队相关成果已发表于Circulation、JAMA Cardiology、Cell Reports Medicine等国际权威期刊。
古晓艳正高级工程师研究方向包括深度学习、人工智能安全等,主持和参与国家科技支撑计划、国家重点研发计划、中科院先导专项、国家部委重大工程项目等10余项。在TSC、TIP等国际期刊或会议发表论文70余篇,申请专利30余项。
原文链接:https://doi.org/10.1016/j.eclinm.2025.103462