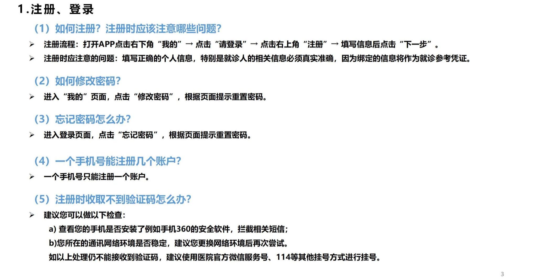
院内办公OA登录
|
北京市卫生健康委员会
|
帮助
|
English
首页
医院概况
医院概况
医院简介
院士介绍
现任领导
历任领导
院务公开
重点学科
方位指引
美丽三院
新闻中心
新闻中心
三院要闻
最新医讯
媒体聚焦
三院融媒
三院院报
健康科普
专题报道
热点公告
医疗服务
医疗服务
预约挂号
门诊安排
就医须知
护理天地
出院服务
体检服务
医保服务
咨询投诉
便民服务
社区转诊
医院资源
医院规章
综合查询
综合查询
出停诊信息
专家介绍
药品查询
自助预测
检验查询
检查查询
费用查询
医疗服务价格查询
医疗耗材价格查询
医生资格查询
护士资格查询
科室特色
科室特色
内科系统
外科系统
医技科室
职能处室
分院区
教育教学
科学研究
科学研究
科研快讯
科研成果
通知公告
医院研究机构
知识产权
下载专区
联系我们
相关链接
科研管理系统
医学创新研究院
科研伦理管理系统
医院文化
医院文化
院歌院徽院训
医院宣传片
人文三院
廉政建设
活力三院
老年友善
社会责任
院图书馆
综合服务
综合服务
网站地图
友情链接
首页
医院概况
医院概况
医院简介
院士介绍
现任领导
历任领导
院务公开
重点学科
方位指引
美丽三院
新闻中心
新闻中心
三院要闻
最新医讯
媒体聚焦
三院融媒
三院院报
健康科普
专题报道
热点公告
医疗服务
医疗服务
预约挂号
门诊安排
就医须知
护理天地
出院服务
体检服务
医保服务
咨询投诉
便民服务
社区转诊
医院资源
医院规章
综合查询
综合查询
出停诊信息
专家介绍
药品查询
自助预测
检验查询
检查查询
费用查询
医疗服务价格查询
医疗耗材价格查询
医生资格查询
护士资格查询
科室特色
科室特色
内科系统
外科系统
医技科室
职能处室
分院区
教育教学
科学研究
科学研究
科研快讯
科研成果
通知公告
医院研究机构
知识产权
下载专区
联系我们
相关链接
科研管理系统
医学创新研究院
科研伦理管理系统
医院文化
医院文化
院歌院徽院训
医院宣传片
人文三院
廉政建设
活力三院
老年友善
社会责任
院图书馆
综合服务
综合服务
网站地图
友情链接
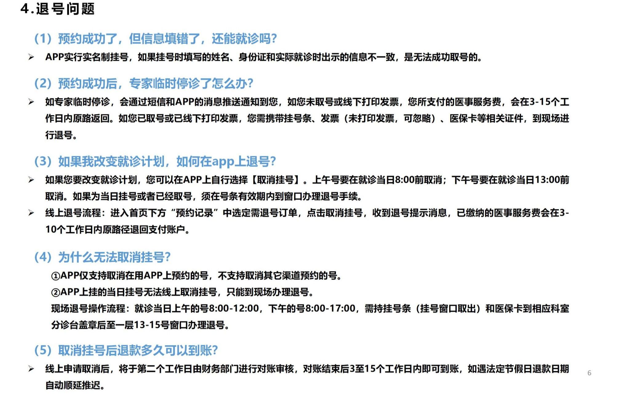
EN
院内办公OA登录
|
北京市卫生健康委员会
|
帮助
首页
医院概况
医院简介
院士介绍
现任领导
历任领导
院务公开
重点学科
方位指引
美丽三院
新闻中心
三院要闻
最新医讯
媒体聚焦
三院融媒
三院院报
健康科普
专题报道
热点公告
医疗服务
预约挂号
门诊安排
就医须知
护理天地
出院服务
体检服务
医保服务
咨询投诉
便民服务
社区转诊
医院资源
医院规章
综合查询
出停诊信息
专家介绍
药品查询
自助预测
检验查询
检查查询
费用查询
医疗服务价格查询
医疗耗材价格查询
医生资格查询
护士资格查询
科室特色
内科系统
外科系统
医技科室
职能处室
分院区
教育教学
科学研究
科研快讯
科研成果
通知公告
医院研究机构
知识产权
下载专区
联系我们
相关链接
科研管理系统
医学创新研究院
科研伦理管理系统
医院文化
院歌院徽院训
医院宣传片
人文三院
廉政建设
活力三院
老年友善
社会责任
院图书馆
综合服务
网站地图
友情链接
×
互联网医院
当前位置:
首页
>
特色医疗
>
互联网医院
>
指南攻略
> 正文
新闻动态
通知公告
指南攻略
特色服务
云诊室出诊查询
互联网医院
新闻动态
通知公告
指南攻略
特色服务
云诊室出诊查询
互联网常见问题解答
作者:互联网医院办公室
来自:
时间:2023-07-12
文章点击率:
分享到:
上一篇:
互联网诊疗攻略
下一篇:
互联网医院主要功能介绍
推荐新闻
查看更多
生死时速10分钟!北医三院多学科协作,32周危重水肿胎儿重获新生
2025-11-21
全国医保影像云跨省调阅启动仪式在北京大学第三医院举行
2025-11-21
国家科技重大专项“慢性射血分数保留型心力衰竭的危险分层和治疗策略研究”项目启动
2025-11-19
“一带一路”医疗合作走深走实 毛里求斯学员在我院完成介入诊疗培训结业归国
2025-11-12
北医三院运动医学团队参加亚洲足踝外科年会
2025-11-17
全球首个生物可降解角膜内皮替代物问世 角膜移植供体稀缺难有 望破解
2025-11-18
北京医务社工十大创新模式
2025-11-18
专家建议强化基层慢阻肺病用药保障,巩固公卫政策落地成效
2025-11-18
北医三院眼科洪晶/彭荣梅团队开发全球首个生物可降解角膜内皮替代物 揭示角膜内皮屏障新机制
2025-11-10
北医三院肿瘤放疗科联合泌尿外科举办第七届泌尿系统肿瘤多学科综合治疗与质量控制学习班
2025-11-19