
为了便于患者就医,我院现已提供多学科联合门诊(MDT)的线上咨询与预约服务。MDT团队由该领域专业能力优异的主任医师牵头,与该疾病诊疗相关的3个及以上学科专家组成,为患者一站式提供综合诊疗方案。并在检查住院、不同科室间贯序治疗、出院随访等过程中提供绿色通道服务。您可登陆“北医三院”APP,点击“专家咨询”,在科室中选择“多学科联合门诊”后选择相应的团队进行患者资料提交及流程咨询。专家团队将在线审核患者资料并根据具体情况为患者预约线下“多学科联合门诊”。
详细操作步骤如下:

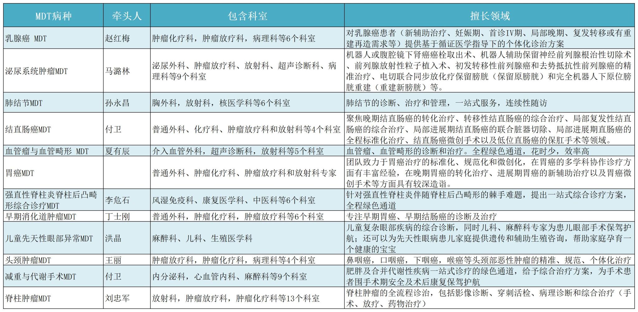
线上多学科联合门诊信息如下:
